导语:伴随家居行业线上销售占比持续突破,线上商城迅速成为该企业的重点业务之一,同时也面临着数据安全、支付风险与合规监管等多重挑战。
行业实践
某国内龙头家居制造企业——业务覆盖全屋定制、沙发、床垫等多品类,拥有数千家线下门店、集研发、生产、销售与服务一体化运营。该企业客户以年轻化、追求个性化与智能家居体验的用户为主,高度依赖移动端完成信息获取与交易决策。伴随家居行业线上销售占比持续突破,线上商城迅速成为该企业的重点业务之一,同时也面临着数据安全、支付风险与合规监管等多重挑战。
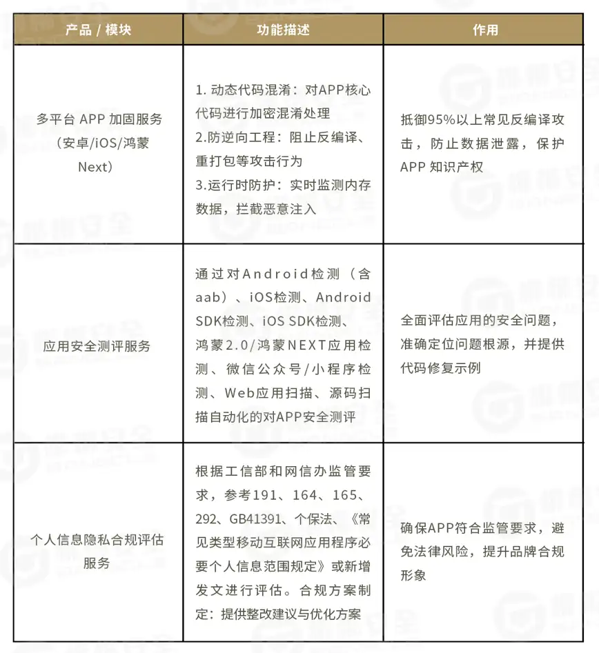
为保障线上业务安全、提升用户信任并响应日趋严格的数据法规,该企业选择与梆梆安全合作,基于“APP加固 + 安全测评 + 隐私合规评估”构建覆盖Android、iOS、鸿蒙NEXT的全链路防护体系。
随着《网络安全法》《数据安全法》等相关法规不断完善,企业在消费者数据的收集、存储与使用环节中必须严格合规。同时,随着行业环保标准持续提升,产品环保性能检测日趋严格,企业也需确保移动应用在数据处理及产品信息展示方面符合监管规范。具体来看,企业重点关注以下方面:
·数据安全风险:移动应用涉及用户身份、联系方式、购买偏好等敏感信息,一旦发生数据泄露,将可能导致品牌声誉受损、客户信任危机及重大经济损失,亟需专业安全产品进行防护。
·应用合规需求:当前应用需满足数据加密传输、隐私政策合规、数据最小化收集等监管要求,但存在加密强度不足、隐私政策表述模糊等问题,需通过专业整改以保障合规运营。
·移动支付安全:线上交易客单价较高,支付环节若出现信息窃取、交易劫持等安全问题,将直接造成用户与企业双方的经济损失,必须通过安全手段保障支付环节的安全性,增强用户支付信心。
此外,伴随家居行业竞争加剧,移动应用中的价格策略、渠道信息、客户资料等核心商业数据面临反编译、截屏、注入攻击等泄露风险。为此,该企业启动移动应用整体信息安全防护项目,全面强化移动端安全能力。
一 项目实施
梆梆安全围绕Android、iOS、鸿蒙NEXT三大主流移动应用系统,提供集“APP加固+安全测评+隐私合规评估”于一体的一站式安全解决方案,构建覆盖“防护—检测—合规”的全链条安全体系,贯穿移动应用全生命周期。
在包括产品展示、在线预约、线上商城、社区互动等多样化业务场景中,全面保障用户数据、交易信息及运营数据的安全。依托动态代码混淆、静态安全分析、AI风险预测等核心技术,实现代码级加固、漏洞深度扫描与隐私策略优化,显著提升APP的数据安全性、运行稳定性与法规符合性,为线上业务的高效发展提供坚实支撑。

二 项目价值
1. 消除数据安全隐患:依托多平台加固技术,成功抵御95%以上的常见反编译攻击,有效防止黑客窃取消费者个人信息与订单数据,从根本上降低数据泄露风险。
2. 提升应用合规水平:通过隐私合规评估,系统性地梳理并优化了APP隐私政策,明确了数据收集、存储、使用与共享的规范,确保符合《网络安全法》《数据安全法》《个人信息保护法》等法规要求,顺利通过监管审核,避免高额罚款与声誉损失。
3. 修复安全漏洞:通过全面的安全测评,结合静态代码分析与动态模拟检测,系统性地识别并修复了运行环境中的各类安全漏洞,保障了APP的稳定运行与数据完整性。
该解决方案在全面提升客户APP安全防护能力的同时,也带来了显著的附加价值:
·增强客户信任:安全能力的显性提升有效消除了用户对个人信息泄露的担忧,使其更愿意进行信息分享与在线交易,增强了客户黏性与忠诚度。
·优化用户体验:修复了可能导致卡顿、闪退的安全漏洞,并优化了数据收集策略,减少了用户干扰,使产品浏览、服务预约及在线购物等流程更为流畅顺畅。
·促进业务增长:安全的交易环境增强了消费者的购物信心,直接推动了线上销售额的增长,并为基于大数据的个性化推荐等增值服务的拓展提供了安全底座,提升了用户转化与业务持续性。
·强化企业竞争力:应用安全与合规性成为企业在激烈市场中的差异化优势,树立了品牌安全可靠的形象,为开拓新市场、寻求跨平台合作奠定了基础,助力企业实现可持续发展。
在家居制造业加速数字化转型、线上渠道与数字化营销日益成为核心增长动力的今天,移动应用的安全、稳定与合规,已成为保障用户体验、建立品牌信任、支撑业务稳健发展的关键基石。梆梆安全将持续深耕制造业数字化场景,依托成熟的安全中台能力与行业化服务经验,致力于为制造企业构建体系化、全生命周期的移动安全防护体系,助力其在数字化浪潮中行稳致远,赢得持续竞争力。
如若转载,请注明原文地址








