在上一篇中,我们探讨了Semgrep与AI结合的理论基础。现在,让我们进入实战环节,亲身体验这种协作模式的高效性。本文将聚焦于Java语言,通过两个经典的安全漏洞场景——硬编码密码和SQL注入,一步步演示如何与AI协作,生成精准的Semgrep检测规则。

首先确保已安装Semgrep:
# 使用pip安装 pip install semgrep # 或使用Homebrew(macOS) brew install semgrep # 验证安装 semgrep --version
我们将使用大语言模型作为AI助手,可以选择:
OpenAI GPT-4/ChatGPT
Claude 3
DeepSeek
本地部署的CodeLlama等开源模型
我这里选择是DeepSeek模型。
硬编码密码是Java应用中常见的安全隐患,可能出现在:
数据库连接字符串
API密钥配置
加密密钥定义等
你是一名专业的Java安全测试工程师,请为硬编码密码检测规则生成测试代码。 **规则目标:** 检测Java代码中的硬编码密码、密钥等敏感信息 **规则特征:** - 检测字符串变量赋值中的硬编码密码 - 识别常见的密码相关变量名(password、secret、key等) - 排除环境变量读取和配置读取的安全用法 **生成要求:** 1. 创建包含10个测试用例的Java类 2. 正例(5个):包含各种硬编码密码的场景 3. 反例(5个):展示安全的使用方式 4. 覆盖不同的变量声明方式(局部变量、静态常量等) **具体场景要求:** 正例应包含: - 数据库密码硬编码 - API密钥硬编码 - 加密密钥硬编码 - 静态常量中的硬编码 - 不同命名风格的密码变量 反例应包含: - 从环境变量读取密码 - 从配置文件读取 - 从密钥管理服务获取 - 使用占位符等待注入 - 非密码相关的字符串变量 请生成完整的测试代码。

你是一名Java安全专家,请为Semgrep编写一条检测硬编码密码的规则。
要求:
1. 规则ID:java-hardcoded-password
2. 检测Java代码中的硬编码密码
3. 识别常见的密码变量名:password、passwd、pwd、secret、key、token等
4. 匹配字符串字面量赋值,如:String password = "123456"
5. 匹配静态常量定义,如:private static final String API_KEY = "abcd1234"
6. 排除环境变量读取:System.getenv("DB_PASSWORD")
7. 排除配置文件读取:props.getProperty("database.password")
8. 严重级别:ERROR
请提供完整的Semgrep规则YAML格式。初始生成结果
rules: - id: java-hardcoded-password message: > 检测到硬编码密码。硬编码密码存在安全风险,建议使用环境变量或安全配置管理。 languages: [java] severity: ERROR patterns: - pattern: | String $VAR = ...; - metavariable-regex: metavariable: $VAR regex: '(?i)(password|passwd|pwd|secret|key|token)' - pattern-not: | String $VAR = System.getenv(...);
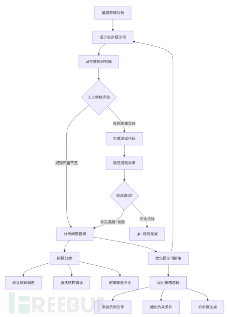
初始的生成规则比较简单,需要人工进行优化,手动执行规则后可以将返回结果提交大模型,进行多轮的优化改进后,得到符合预期的规则。

实际优化后的规则较长,可以到github上查看完整的项目信息。

实际执行结果。


SQL注入是Web应用中最危险的漏洞之一。在Java中常见于:
使用Statement直接执行拼接的SQL
未使用参数化查询的JDBC操作
动态拼接的HQL/Hibernate查询
你是一名专业的Java安全测试工程师,请为SQL注入检测规则生成测试代码。 **规则目标:** 检测Java中通过字符串拼接构建SQL查询导致的注入漏洞 **规则特征:** - 使用污点跟踪模式 - 源:用户输入方法(getParameter等) - 汇:SQL执行方法(executeQuery等) - 检测从源到汇的未净化数据流 **生成要求:** 1. 创建包含12个测试用例的Java类 2. 正例(6个):展示各种SQL注入漏洞场景 3. 反例(6个):展示安全的SQL使用方法 4. 覆盖不同的SQL操作和框架 **具体场景要求:** 正例应包含: - 基本的字符串拼接SQL - 多参数拼接的复杂SQL - 存储过程中的SQL拼接 - Hibernate中的原生SQL拼接 - 动态表名/列名拼接 - 批处理操作中的拼接 反例应包含: - 使用PreparedStatement参数化查询 - 使用命名参数的Hibernate查询 - 使用JPA的Criteria API - 使用MyBatis的参数映射 - 经过净化的输入处理 - 静态SQL查询(无用户输入) 请生成完整的测试代码。
生成检测JAVA框架SQL注入规则测试代码的提示词
你是一名专业的Java安全测试工程师,请为Java主流框架的SQL注入检测规则生成全面的测试代码。
**检测目标:** 识别Spring Boot、MyBatis、JPA/Hibernate等主流Java框架中的SQL注入漏洞模式
**规则技术特征:**
- 检测模式:污点跟踪分析
- 污染源:@RequestParam、@PathVariable、HttpServletRequest.getParameter()等Web层输入
- 危险汇点:JdbcTemplate、MyBatis Mapper、JPA Repository、Hibernate Session等数据层操作
- 关键路径:用户输入未经验证直接拼接到SQL/ORM查询中
**测试代码生成要求:**
### 正例测试用例(漏洞场景,6个)
1. **Spring JdbcTemplate字符串拼接**
- 使用`JdbcTemplate.query(String sql)`直接拼接用户输入
- 动态表名/列名拼接场景
2. **MyBatis ${}注入漏洞**
- Mapper XML中使用`${param}`直接替换
- 动态SQL中的不安全拼接
3. **JPA/Hibernate原生SQL拼接**
- `EntityManager.createNativeQuery()`拼接用户输入
- Hibernate Session原生SQL拼接
4. **JPA Criteria API误用**
- 通过字符串拼接构造Predicate条件
- 动态Order By字段拼接
5. **Spring Data JPA @Query注解漏洞**
- @Query中使用SpEL表达式或字符串拼接
- 原生SQL查询中的参数拼接
6. **框架组合使用漏洞**
- 多层级调用中的SQL拼接
- 自定义Repository实现中的字符串拼接
### 反例测试用例(安全实践,6个)
1. **Spring JdbcTemplate安全用法**
- 使用`JdbcTemplate.query(String sql, Object[] args)`
- 使用NamedParameterJdbcTemplate
2. **MyBatis #{}安全参数化**
- Mapper XML中使用`#{param}`预编译
- @Param注解的正确使用
3. **JPA/Hibernate安全查询**
- 使用JPQL位置参数`:param`
- 使用Criteria API类型安全查询
4. **Spring Data JPA安全实践**
- @Query中使用命名参数
- 使用方法名推导查询
5. **输入验证与净化**
- 使用Bean Validation注解校验输入
- 自定义参数绑定和类型转换
6. **框架安全配置**
- 使用白名单校验动态字段
- SQL注入防护过滤器配置
**代码规范要求:**
- 每个测试用例包含完整的方法实现
- 使用真实业务场景(用户查询、订单搜索等)
- 包含必要的Spring注解和框架配置
- 添加详细注释说明漏洞原理和安全修复方案
**输出格式示例:**你是一名专业的Java安全测试工程师,请为SQL注入检测规则生成测试代码。 **规则目标:** 检测Java中通过字符串拼接构建SQL查询导致的注入漏洞 **规则特征:** - 使用污点跟踪模式 - 源:用户输入方法(getParameter等) - 汇:SQL执行方法(executeQuery等) - 检测从源到汇的未净化数据流 **生成要求:** 1. 创建包含12个测试用例的Java类 2. 正例(6个):展示各种SQL注入漏洞场景 3. 反例(6个):展示安全的SQL使用方法 4. 覆盖不同的SQL操作和框架 **具体场景要求:** 正例应包含: - 基本的字符串拼接SQL - 多参数拼接的复杂SQL - 存储过程中的SQL拼接 - Hibernate中的原生SQL拼接 - 动态表名/列名拼接 - 批处理操作中的拼接 反例应包含: - 使用PreparedStatement参数化查询 - 使用命名参数的Hibernate查询 - 使用JPA的Criteria API - 使用MyBatis的参数映射 - 经过净化的输入处理 - 静态SQL查询(无用户输入) 请生成完整的测试代码。
检测JAVA框架SQL注入规则生成初始提示词
你是一名专业的Java安全测试工程师,专注于企业级应用安全检测。请为基于Java主流框架的SQL注入检测规则生成全面的测试代码。
## 检测规则技术规格
**检测模式:** 污点跟踪分析
**目标框架:** Spring Boot, MyBatis, JPA/Hibernate, Spring Data JPA
**技术栈:** Java 8+, Maven/Gradle, 主流ORM框架
## 测试代码生成要求
### 漏洞场景覆盖(正例 - 6个用例)
每个用例应体现从Web层到数据层的完整污点传播路径:
1. **Spring JdbcTemplate字符串拼接漏洞**
- 场景:REST接口参数直接拼接到JdbcTemplate查询
- 技术要求:使用`@RequestParam` + `JdbcTemplate.query(String sql)`
2. **MyBatis ${}参数注入漏洞**
- 场景:XML Mapper中使用${}进行字符串替换
- 技术要求:模拟MyBatis动态SQL中的不安全参数绑定
3. **JPA原生SQL拼接漏洞**
- 场景:EntityManager.createNativeQuery()直接拼接用户输入
- 技术要求:JPA原生查询中的字符串拼接
4. **Hibernate HQL注入漏洞**
- 场景:HQL查询中使用字符串拼接构造查询条件
- 技术要求:Hibernate Session中的HQL拼接
5. **动态Schema/Table名注入**
- 场景:用户输入用于动态构造表名或排序字段
- 技术要求:动态DDL操作中的拼接漏洞
6. **批处理操作SQL注入**
- 场景:批量更新/删除操作中的拼接漏洞
- 技术要求:JDBC批处理中的字符串拼接
### 安全实践用例(反例 - 6个用例)
展示相同业务场景的安全实现:
1. **Spring JdbcTemplate参数化查询**
- 安全实践:使用`JdbcTemplate.query(String sql, Object[] params)`
- 对比:与正例1相同的业务功能
2. **MyBatis #{}参数化映射**
- 安全实践:XML Mapper中使用#{}进行预编译参数绑定
- 对比:与正例2相同的动态查询需求
3. **JPA命名参数安全查询**
- 安全实践:使用JPQL命名参数和参数绑定
- 对比:与正例3相同的查询功能
4. **Hibernate Criteria安全API**
- 安全实践:使用类型安全的Criteria API构建查询
- 对比:与正例4相同的条件查询
5. **白名单验证的动态查询**
- 安全实践:对动态字段进行白名单验证
- 对比:与正例5相同的动态需求
6. **Spring Data JPA安全用法**
- 安全实践:使用Spring Data Repository的方法推导和@Query安全注解
- 对比:现代化的安全数据访问方式
## 代码结构规范
### 类级别要求初始生成结果
rules: - id: java-sql-injection message: 检测到潜在的SQL注入漏洞 languages: [java] severity: ERROR mode: taint pattern-sources: - pattern: | $REQUEST.getParameter(...) pattern-sinks: - pattern: | $STATEMENT.executeQuery(...)
和硬编码密码规则一样,也是需要反复多轮改进,才能得到理想的结果。

实际执行结果。


具体明确:提供详细的漏洞场景和技术背景
分步请求:复杂规则可以拆分成多个Prompt
示例引导:提供输入输出示例,引导AI理解需求
渐进式改进:基于AI的初稿进行迭代优化
测试驱动:为每个规则编写正例和反例测试用例
误报分析:分析误报原因,持续改进规则逻辑
通过本次实战,演示了如何利用AI辅助生成针对两类漏洞的Java安全规则。这种协作模式显著提升了规则编写的效率,但关键在于安全专家的审核和优化。
github项目:https://github.com/Binye234/semgrep-demo