It usually starts with a few lines of Python and a ChatGPT API key.
You add a few lines of context, hit run, and marvel that it responds at all. Then, you want it to do something useful. Then, reliably. Then, without you. That’s when you realize you’re no longer just calling an LLM. You’re building an agent.
I spent the last year cobbling together scripts and wrappers, juggling LangChain chains that felt more like a house of cards than systems, and constantly wondering, “How are people actually shipping this stuff?”
I chased patterns that looked elegant in theory but collapsed the moment real users showed up. I built agents that worked perfectly in a notebook and failed spectacularly in production. I kept thinking the next repo, the next tool, the next framework would solve it all.
It didn’t.
What helped me was slowing down, stripping things back, and paying attention to what actually worked under load, not what looked clever on LinkedIn. This guide is a distillation of that hard-earned clarity. If you’ve been through similar challenges, it’s written for you.
Think of it as a pragmatic guide to moving from API wrappers and chains to stable, controllable, scalable AI systems.

Early agent prototypes often come together quickly: a few functions, some prompts, and voilà, it works.
You might ask, “If it works, why complicate things?”
At first, everything feels stable: the agent responds, runs code, and behaves as expected. But the moment you swap the model, restart the system, or add a new interface, things break. The agent becomes unpredictable, unstable, and a pain to debug.
Usually, the problem isn’t the logic or prompts; it’s deeper: poor memory management, hardcoded values, no session persistence, or a rigid entry point.
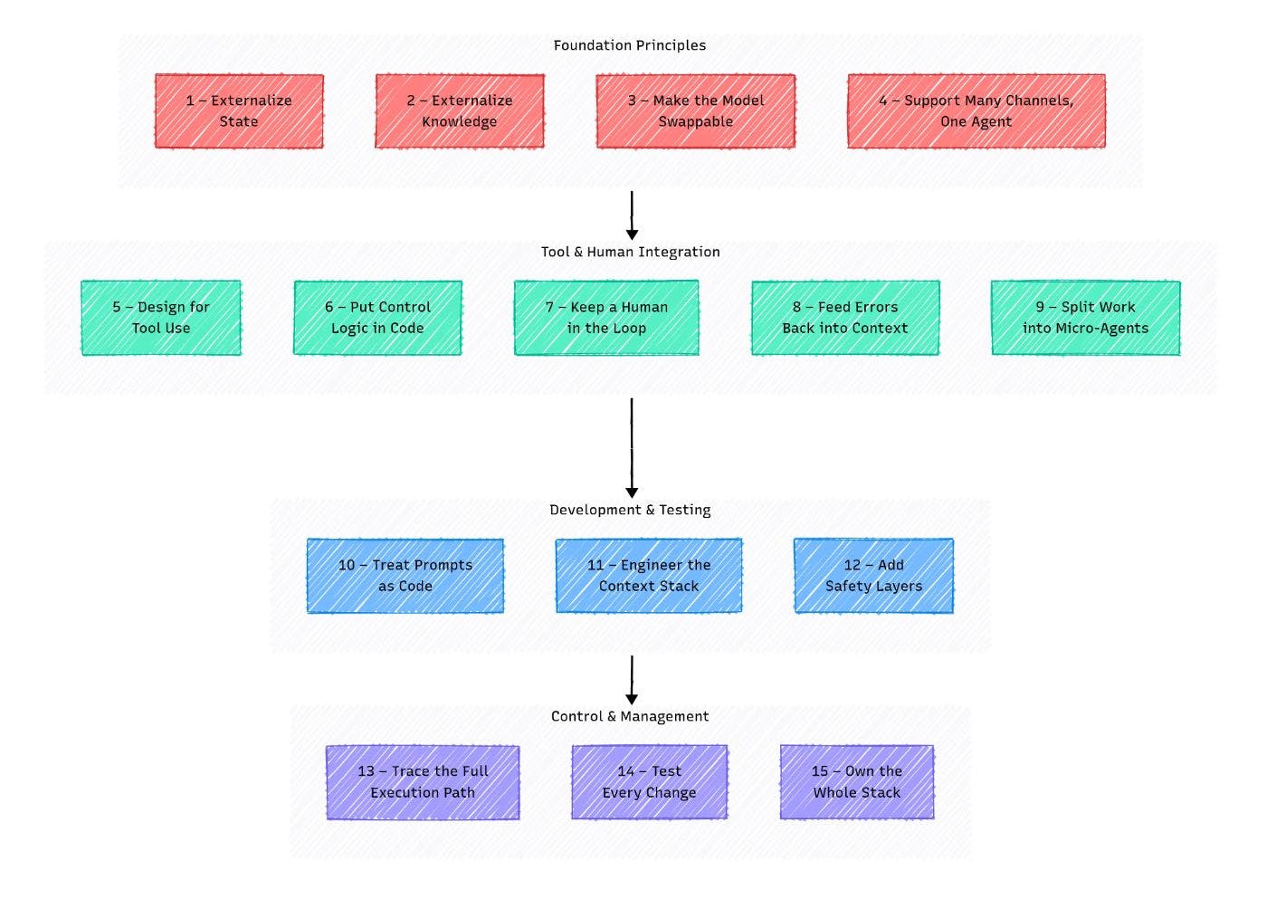
This section covers four key principles to help you create a rock-solid foundation, a base where your agent can reliably grow and scale.

The Problem:
The Solution: Move all state outside the agent, into a database, cache, storage layer, or even a simple JSON file.
Your Checklist:
The Problem: LLMs don’t actually remember. Even in one session, they can forget what you told them, mix up conversation stages, lose the thread, or start “filling in” details that weren’t there. Sure, context windows are getting bigger (8k, 16k, 128k tokens) but problems remain:
This hits hardest when:
The Solution: Separate “working memory” from “storage”, like in classical computers. Your agent should handle external memory: storing, retrieving, summarizing, and updating knowledge outside the model itself.
Common approaches:
Your Checklist:
Problem: LLMs evolve fast: OpenAI, Google, Anthropic, and others constantly update their models. As engineers, we want to tap into these improvements quickly. Your agent should switch between models easily, whether for better performance or lower cost.
Solution:
Checklist:
Problem: Even if your agent starts with a single interface (say, a UI), users will soon want more ways to interact: Slack, WhatsApp, SMS, maybe even a CLI for debugging. Without planning for this, you risk a fragmented, hard-to-maintain system.
Solution: Create a unified input contract, an API, or a universal interface that all channels feed into. Keep channel-specific logic separate from your agent’s core.
Checklist:
While there’s only one task, everything is simple, like in AI influencers’ posts. But as soon as you add tools, decision-making logic, and multiple stages, the agent turns into a mess.
It loses track, doesn’t know what to do with errors, forgets to call the right tool, and you’re left alone again with logs, where “well, everything seems to be written there.”
To avoid this, the agent needs a clear behavioral model: what it does, what tools it has, who makes decisions, how humans intervene, and what to do when something goes wrong.
This section covers five key principles to help you move your agent beyond a simple chatbot, building a coherent behavioral model that can reliably use tools, manage errors, and execute complex tasks.

Problem: It might sound obvious, but many agents still rely on “Plain Prompting + raw LLM output parsing.” It’s like trying to fix a car engine by randomly turning bolts. When LLMs return plain text that we then try to parse with regex or string methods, you face several issues:
Solution: Let the model return JSON (or another structured format), and let your system handle the execution. This means the LLMs interpret user intent and decide what to do, and your code takes care of how it happens, executing the right function through a well-defined interface.
Most providers (OpenAI, Google, Anthropic, etc.) now support function calling or structured output:
Important: Tool descriptions are part of the prompt. If they’re unclear, the model might pick the wrong tool. What if your model doesn’t support function calling, or you want to avoid it?
Ask the model to produce JSON output via prompt engineering and validate it with libraries like Pydantic. This works well but requires careful formatting and error handling.
Checklist:
Problem: Most agents today behave like chatbots: user says something, agent replies. It’s a ping-pong pattern; simple and familiar, but deeply limiting.
With that setup, your agent can’t:
It becomes reactive instead of proactive. What you really want is an agent that thinks like a scheduler: one that looks at the job ahead, figures out what to do next, and moves forward without waiting to be poked.
That means your agent should be able to:
Solution: Move the control flow out of the LLM and into your system. The model can still help (e.g., decide which step comes next), but the actual sequencing, retries, and execution logic should live in code.
This flips your job from prompt engineering to system design. The model becomes one piece of a broader architecture, not the puppet master.
Let’s break down three ways teams are approaching this shift.
1. Finite State Machine (FSM)
2. Directed Acyclic Graph (DAG)
3. Planner + Executor
Why This Matters
Checklist
Problem: Even with tools, control flow, and structured outputs, full autonomy is still a myth. LLMs don’t understand what they’re doing. They can’t be held accountable. And in the real world, they will make the wrong call (sooner or later).
When agents act alone, you risk:
Solution: Bring Humans Into the Loop (HITL)
Treat the human as a co-pilot, not a fallback. Design your system to pause, ask, or route decisions to a person when needed. Not everything should be fully automatic. Sometimes, “Are you sure?” is the most valuable feature you can build.
Ways to Include Humans
Checklist
Problem: Most systems crash or stop when an error happens. For an autonomous agent, that’s a dead end. But blindly ignoring errors or hallucinating around them is just as bad.
What can go wrong:
Solution: Treat errors as part of the agent’s context. Include them in prompts or memory so the agent can try self-correction and adapt its behavior.
How it works:
Checklist:
Problem: The larger and messier the task, the longer the context window, and the more likely an LLM is to lose the plot. Complex workflows with dozens of steps push the model past its sweet spot, leading to confusion, wasted tokens, and lower accuracy.
Solution: Divide and conquer. Use small, purpose-built agents, each responsible for one clearly defined job. A top-level orchestrator strings them together.
Why small, focused agents work
There’s no magic formula for when to split logic; it’s part art, part experience, and the boundary will keep shifting as models improve. A good rule of thumb: if you can’t describe an agent’s job in one or two sentences, it’s probably doing too much.
Checklist
Most agent bugs don’t show up as red errors; they show up as weird outputs. A missed instruction. A half-followed format. Something that almost works… until it doesn’t.
That’s because LLMs don’t read minds. They read tokens.
The way you frame requests, what you pass into context, and how you write prompts, all of it directly shapes the outcome. And any mistake in that setup becomes an invisible bug waiting to surface later. This is what makes agent engineering feel unstable: if you’re not careful, every interaction slowly drifts off course.
This section is about tightening that feedback loop. Prompts aren’t throwaway strings, they’re code. Context isn’t magic, it’s a state you manage explicitly. And clarity isn’t optional, it’s the difference between repeatable behavior and creative nonsense.

Problem: Too many projects treat prompts like disposable strings: hardcoded in Python files, scattered across the codebase, or vaguely dumped into Notion. As your agent gets more complex, this laziness becomes expensive:
Solution: Prompts are code. They define behavior. So manage them like you would real code:
txt, .md, .yaml, .json or use template engines like Jinja2 or BAMLBonus: Treat prompt reviews like code reviews. If a change could affect output behavior, it deserves a second set of eyes.
Checklist:
Problem: We’ve already tackled LLM forgetfulness by offloading memory and splitting agents by task. But there’s still a deeper challenge: how we format and deliver information to the model.
Most setups just throw a pile of role: content messages into the prompt and call it a day. That works… until it doesn’t. These standard formats often:
And yet, we still expect the model to “just figure it out.” That’s not engineering. That’s vibes.
Solution: Engineer the context.
Treat the whole input package like a carefully designed interface, because that’s exactly what it is.
Here’s how:
This becomes especially important if you’re optimizing for:
Bottom line: Prompting is only half the battle. Context engineering is the other half. And if you’re not doing it yet, you will be once your agent grows up.
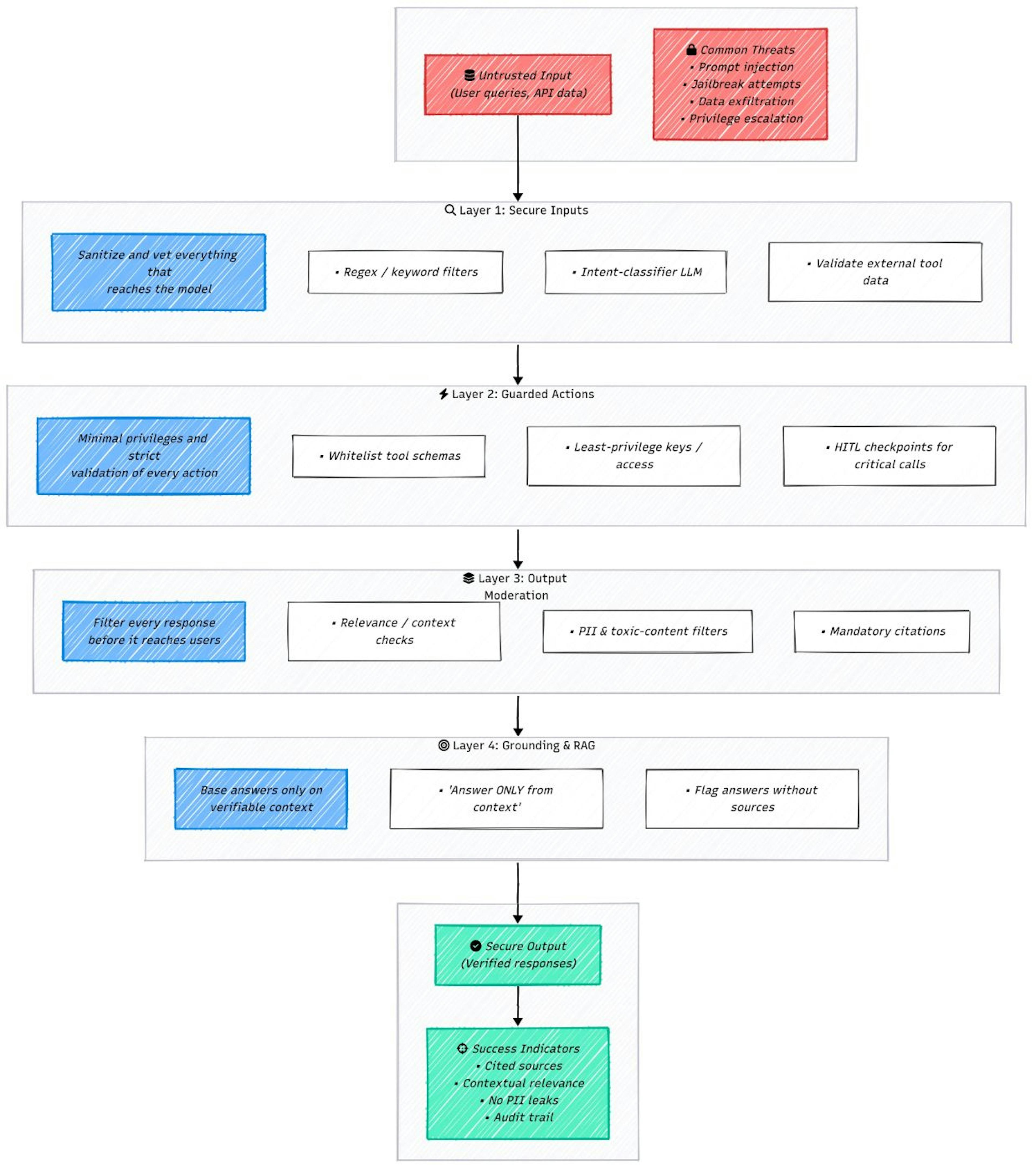
Even with solid prompts, memory, and control flow, an agent can still go off the rails. Think of this principle as an insurance policy against the worst-case scenarios:
No single fix covers all of that. You need defense-in-depth: multiple safeguards that catch problems at every stage of the request/response cycle.
Quick Checklist
Treat these layers as standard DevOps: log them, test them, and fail safe. That’s how you keep an “autonomous” agent from becoming an uncontrolled liability.
In production, failures rarely happen all at once, and often you don’t notice them right away, sometimes not at all.
This section focuses on building the engineering discipline to monitor your agent continuously, ensuring everything runs smoothly. From logs and tracing to automated tests, these practices make your agent’s behavior clear and dependable, whether you’re actively watching or focused on building the next breakthrough.

Problem: Agents will inevitably misbehave during development, updates, or even normal operation. Debugging these issues can consume countless hours trying to reproduce errors and pinpoint failures. If you’ve already implemented key principles like keeping state outside and compacting errors into context, you’re ahead. But regardless, planning for effective debugging from the start saves you serious headaches later.
Solution: Log the entire journey from the user request through every step of the agent’s decision and action process. Individual component logs aren’t enough; you need end-to-end tracing covering every detail.
Why this matters:
Minimum data to capture
Use existing tracing tools where possible: LangSmith, Arize, Weights & Biases, OpenTelemetry, etc. But first, make sure you have the basics covered (see Principle 15).
Checklist:
session_id and a step_id.Problem: By now, your agent might feel ready to launch: it works, maybe even exactly how you wanted. But how can you be sure it will keep working after updates? Changes to code, datasets, base models, or prompts can silently break existing logic or degrade performance. Traditional testing methods don’t cover all the quirks of LLMs:
Solution: Adopt a thorough, multi-layered testing strategy combining classic software tests with LLM-focused quality checks:
Checklist:
This principle ties everything together, it’s a meta-rule that runs through all others.
Today, there are countless tools and frameworks to handle almost any task, which is great for speed and ease of prototyping — but it’s also a trap. Relying too much on framework abstractions often means sacrificing flexibility, control, and sometimes, security.
That’s especially important in agent development, where you need to manage:
Frameworks often invert control: they dictate how your agent should behave. This can speed up prototyping but make long-term development harder to manage and customize.
Many principles you’ve seen can be implemented with off-the-shelf tools. But sometimes, building the core logic explicitly takes similar effort and gives you far better transparency, control, and adaptability.
On the other hand, going full custom and rewriting everything from scratch is over-engineering, and equally risky.
The key is balance. As an engineer, you consciously decide when to lean on frameworks and when to take full control, fully understanding the trade-offs involved.
Remember: the AI tooling landscape is still evolving fast. Many current tools were built before standards solidified. They might become obsolete tomorrow — but the architectural choices you make now will stick around much longer.
Building an LLM agent isn’t just about calling APIs anymore. It’s about designing a system that can handle real-world messiness: errors, state, context limits, unexpected inputs, and evolving requirements.
The 15 principles we covered aren’t theory, they’re battle-tested lessons from the trenches. They’ll help you turn fragile scripts into stable, scalable, and maintainable agents that don’t break the moment real users show up.
Each principle deserves consideration to see if it fits your project. In the end, it’s your project, your goals, and your creation. But remember: the LLM is powerful, but it’s just one part of a complex system. Your job as an engineer is to own the process, manage complexity, and keep the whole thing running smoothly.
If you take away one thing, let it be this: slow down, build solid foundations, and plan for the long haul. Because that’s the only way to go from “wow, it answered!” to “yeah, it keeps working.”
Keep iterating, testing, and learning. And don’t forget, humans in the loop aren’t a fallback, they keep your agent grounded and effective.
This isn’t the end. It’s just the start of building agents that actually deliver.
The Tech Audience Accelerator is the go-to newsletter for tech creators serious about growing their audience. You’ll get the proven frameworks, templates, and tactics behind my 30M+ impressions (and counting).