云堡垒机(Cloud Bastion Host, CBH)是在云计算环境中使用的安全工具,作为企业提供集中的账号(Account)、授权(Authorization)、认证(Authentication)和审计(Audit)管理服务的网络安全系统 。它通过建立一个安全的访问通道,允许管理员或授权用户访问云主机、数据库、应用系统等云上资源,同时记录用户操作行为,帮助企业实现合规性要求。
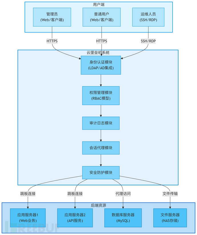
云堡垒机作为核心安全网关,构建了一个完整的安全架构:
云堡垒机通过公网与用户终端连接,同时与后端服务器及数据库构成私有网络,形成包含访问控制、会话审计和数据加密的完整架构。这种设计使云堡垒机成为企业内网的唯一入口,有效控制和监控所有运维操作 。
访问控制:对用户的访问权限进行精细化管理,确保只有经过授权的用户才能访问指定的系统和数据资源。控制范围包括访问时间、地点和方式 。
身份认证:集成多种认证方式,如单点登录(SSO)、双因素认证和生物识别技术,确保用户身份的真实性和访问安全性。
运维审计:详细记录所有运维操作,包括用户登录、命令执行、文件操作等,为事后追溯提供证据,同时满足企业内部审计和外部监管要求。
协议代理:支持SSH、RDP、Telnet等多种协议代理,保障不同类型的远程访问受到统一的安全防护,并通过协议转换解决不同系统间的兼容性问题 。
数据泄露防护:通过多因素认证、动态权限策略管理、细粒度访问控制和实时操作审计追踪,构建完整的数据泄露防护机制。
主要区别包括:
部署方式:传统堡垒机以软件形态部署在本地使用,而云堡垒机部署在云端
功能和性能:云堡垒机具有更高的灵活性和扩展性,支持多云、混合云IT架构
适用场景:云堡垒机更适合已上云或正在上云的企业,无需在技术架构、产品体验上进行升级换代
通过这些功能和特性,云堡垒机为企业提供了全面的安全保障,成为企业保障网络安全的重要工具 ,特别适用于金融、医疗、制造业、政府机构和电商等对数据安全要求较高的行业。
“云堡垒机在部署方式、功能特点、适用场景和安全性能上具有明显优势,特别适合云计算和混合IT环境下的安全需求。” 了解更多对比详情
在云计算多租户环境中,数据泄露风险显著增加,主要面临以下挑战:
数据隔离风险:虚拟化技术将物理硬件划分为多个逻辑单元供不同用户使用,一旦发生配置错误或漏洞利用,可能导致恶意用户突破边界,获取其他租户的数据信息。
网络流量监控难度增加:大量用户网络通信在同一基础设施内交互,使针对特定目标的流量分析变得困难,黑客可借助合法流量掩护窃取敏感资料 。
安全监控复杂性:多租户环境使安全监控和管理变得更加复杂,管理员需更细致地监控每个租户活动,确保租户间隔离和安全,增加了企业安全成本 。
共享资源争用安全隐患:CPU、内存、存储等资源被多租户共享,当某些租户消耗过多资源时,可能被用来执行DoS攻击,影响云平台稳定性 。
云堡垒机通过以下方式解决多租户环境下的数据泄露风险:
多因素认证:集成多种认证方式,如单点登录(SSO)、双因素认证(2FA)和生物识别技术,确保用户身份真实性,防止未授权访问。

动态权限策略管理:根据用户角色、访问时间、位置等因素动态调整访问权限,实现”最小权限原则”,减少数据泄露风险。
权限管理
细粒度访问控制:对用户访问权限进行精细化管理,控制可执行命令、访问文件等,降低风险,减少潜在攻击面。

实时操作审计追踪:详细记录所有运维操作,包括登录、命令执行、文件操作等,支持实时监控和会话审计,为事后追溯提供证据 。
数据库运维安全控制:支持MySQL、PostgreSQL、Oracle等多种数据库的运维管控,将自然人与数据库操作关联,实现数据库操作的实名审计。
云堡垒机防数据泄露的技术实现主要通过以下关键流程:
云堡垒机作为企业安全合规体系的关键组件,通过构建集中化的安全访问通道,为企业提供了全方位的安全保障。其核心价值主要体现在以下几个方面:
访问控制与身份认证:云堡垒机实现了精细化的访问权限管理,确保只有授权用户才能访问特定资源,并通过多因素认证、单点登录等技术验证用户身份真实性。
运维审计与合规保障:详细记录所有运维操作,包括登录、命令执行和文件操作,为企业提供完整的审计追溯能力,满足金融、医疗等行业的合规要求。
数据泄露防护:通过动态权限策略管理、协议代理和细粒度访问控制,构建完整的数据泄露防护机制,有效防范内部威胁和外部攻击。
多云环境统一管控:随着企业采用多云战略,云堡垒机提供了跨云平台的统一安全管理能力,简化了安全架构复杂性,降低了管理成本。
尽管云堡垒机提供了强大的安全保障,但在实际应用中仍面临一系列挑战:
多租户环境安全风险:云环境中的多租户架构增加了数据隔离难度,可能导致数据泄露风险增加。
网络流量监控复杂性:大量用户网络通信在同一基础设施内交互,使针对特定目标的流量分析变得困难,增加了安全监控的复杂性。
共享资源争用安全隐患:多租户共享CPU、内存等资源可能导致资源争用,甚至被用于执行DoS攻击,影响云平台稳定性。
技术架构转型需求:传统堡垒机在面对云计算的冲击下,需要在技术架构和产品体验上进行升级换代,以适应企业上云进程。
针对上述挑战,企业可采取以下应对措施:
实施多因素认证:集成多种认证技术,如双因素认证和生物识别,提高身份验证安全性,防止凭证被盗用。
凭据托管与自动化管理:将服务器账户密码或密钥交由云堡垒机集中管理,实现密码定期自动更换,消除共享账号带来的安全隐患。
多租户环境安全隔离:实施严格的租户间数据隔离,加强对共享资源的监控和管理,针对API接口滥用问题实施保护措施。
定期安全审计:定期审查访问日志和操作记录,分析潜在的异常行为和安全威胁,基于审计结果优化安全策略。
通过这些措施,企业可以充分发挥云堡垒机在安全合规中的作用,有效应对云环境下的各种安全挑战,为业务发展构建坚实的安全防线。
Learning to Prevent Leakage: Privacy-Preserving Inference in the Mobile Cloud
查看PDF文档
P - MOD: Secure Privilege - Based Multilevel Organizational Data - Sharing in Cloud Computing
查看PDF文档
Secure Namespaced Kernel Audit for Containers
查看PDF文档