unSafe.sh - 不安全
我的收藏
今日热榜
公众号文章
导航
Github CVE
Github Tools
编码/解码
文件传输
Twitter Bot
Telegram Bot
Search
Rss
黑夜模式
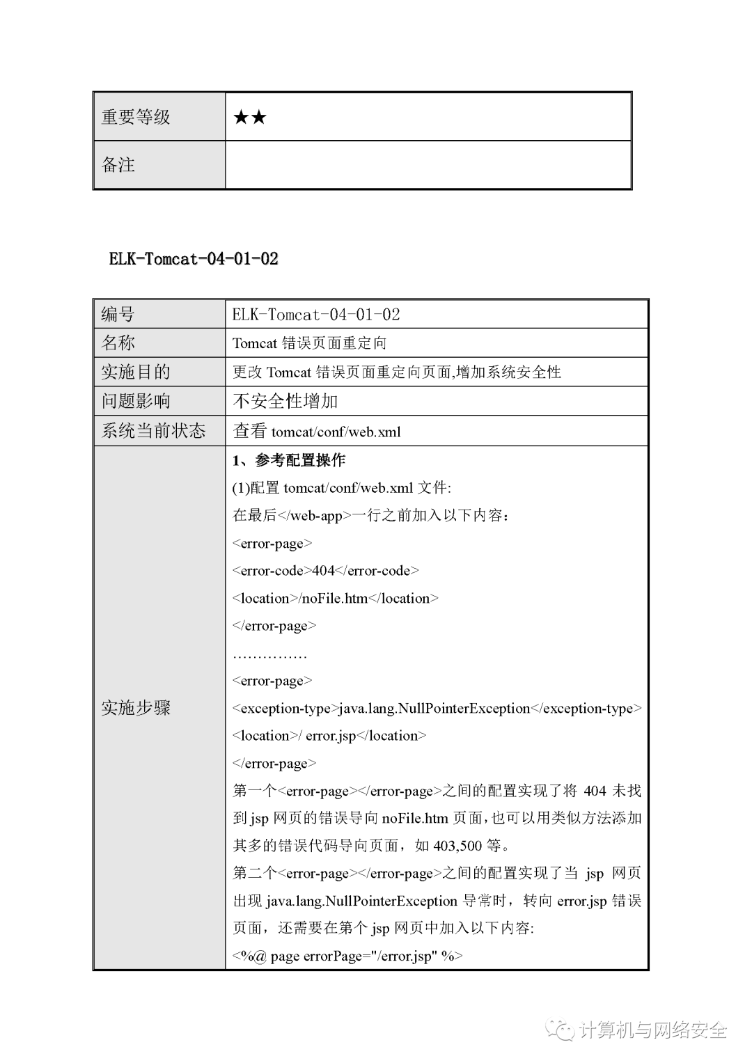
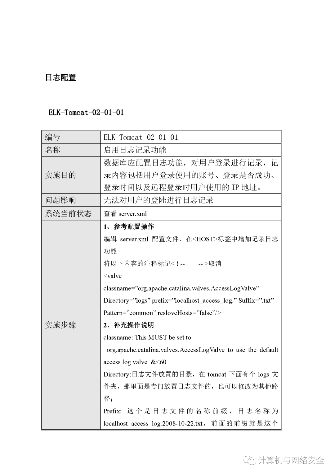
Tomcat系统安全加固规范
LemonSec
2023-4-4 00:1:52 Author:
LemonSec(查看原文)
阅读量:20
收藏
LemonSec
转自:计算机与网络安全
▼
▲
- The end -
侵权请私聊公众号删文
热文推荐
蓝队应急响应姿势之Linux
通过DNSLOG回显验证漏洞
记一次服务器被种挖矿溯源
内网渗透初探 | 小白简单学习内网渗透
实战|通过恶意 pdf 执行 xss 漏洞
免杀技术有一套(免杀方法大集结)(Anti-AntiVirus)
内网渗透之内网信息查看常用命令
关于漏洞的基础知识
任意账号密码重置的6种方法
干货 | 横向移动与域控权限维持方法总汇
手把手教你Linux提权
欢迎关注LemonSec
觉得不错点个
“赞”
、“在看“
文章来源: http://mp.weixin.qq.com/s?__biz=MzUyMTA0MjQ4NA==&mid=2247543889&idx=2&sn=2c6f7b27b3e9b6b34142f6e4a06738a3&chksm=f9e3430ace94ca1ce7f3153d4458fd7c6a6925e54785bd1fc1a53e54603fb0f0de2c9481fa19#rd
如有侵权请联系:admin#unsafe.sh