科普大作:等保、分保、关保、密评(附下载)
1免责声明本公众号所发布的文章及工具只限交流学习,本公众号不承担任何责任!如有侵权,请告知我们立即删除。文章来源:安全万能熊2内容展示3文档整理文档整理:孙勇,有20年IT行业工作经验,15年安全行业 2023-4-3 17:14:20 Author: WIN哥学安全(查看原文) 阅读量:48 收藏

1免责声明

本公众号所发布的文章及工具只限交流学习,本公众号不承担任何责任!如有侵权,请告知我们立即删除。

文章来源:安全万能熊

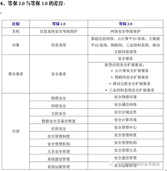
2内容展示

3文档整理

文档整理:孙勇,有20年IT行业工作经验,15年安全行业从业经验,11年团队管理经验,熟悉安全集成,安全运维,安全运营,安全咨询等工作内容;对企业内信息化和信息安全规划、实施和系统化集成,安全规划落地、培训等有一定研究。

Taps:

下载地址:回复“等保分保关保密评获取。

安全交流群4,没加群的快加入吧,加过123群的就不用重复进啦!

往期精彩-安全工具

【OA利用工具】Exp-Tools 1.1.3版本发布

nessus10.5.0破解版

【高度可定制】GUI-tools渗透测试工具箱框架

红队利器 | 阿波罗自动化攻击评估系统

Fortify 22.2-Windows&Linux&Mac 破解版

Docker_Awvs15.x一键安装[支持版本更新]

cobalt strike 4.7 破解版 cracked(附下载)

往期精彩-漏洞研究

微软 Word RCE (CVE-2023-21716)附PoC

【漏洞速递】Clash最新远程代码执行漏洞(附POC)

【漏洞速递】禅道系统权限绕过与命令执行漏洞(附POC)

【漏洞复现 | 附EXP】CVE-2022-40684 & CVE-2022-22954

Webmin 漏洞 CVE-2022-0824复现

往期精彩-红蓝对抗

围观HW报告|打穿某国企下属企业

地级市HVV | 未授权访问合集

一次市hvv及省hvv的思路总结

记一次攻防演练实战总结
2022年蓝队初级护网总结

更多内容查看公众号【2022HVV系列】

往期精彩-安全运营

网络安全应急预案合集

应急响应思维导图分享-mir1ce师傅

最全应急响应流程-附命令和工具


文章来源: http://mp.weixin.qq.com/s?__biz=MzkwODM3NjIxOQ==&mid=2247491120&idx=2&sn=238aa247c496d93ff89ef4b7bd52afe4&chksm=c0cbbfc4f7bc36d228aea7eb5980c79851676faf60ecac5d24755b70442a47c5e57c6da29b79#rd
如有侵权请联系:admin#unsafe.sh