unSafe.sh - 不安全
我的收藏
今日热榜
公众号文章
导航
Github CVE
Github Tools
编码/解码
文件传输
Twitter Bot
Telegram Bot
Search
Rss
黑夜模式
Linux kernel 堆溢出利用方法(三)
前言本文我们通过我们的老朋友heap_bof来讲解Linux kernel中任意地址申请的其中一种比赛比较常用的利用手法modprobe_path(虽然在高版本内核已经不可用了但ctf...
2024-12-17 09:10:19 | 阅读: 15 |
收藏
|
安全脉搏 - www.secpulse.com
modprobe
xkmod
0xa8
0ll
buf8
利用断开的域管理员RDP会话提权
前言当域内管理员登录过攻击者可控的域内普通机器运维或者排查结束后,退出3389时没有退出账号而是直接关掉了远程桌面,那么会产生哪些风险呢?有些读者第一个想到的肯定就是抓密码,但是如果抓...
2024-12-11 17:20:21 | 阅读: 17 |
收藏
|
安全脉搏 - www.secpulse.com
startupinfo
usertoken
envblock
processinfo
sessionid
海外的bug-hunters,不一样的403bypass
一种绕过403的新技术,跟大家分享一下。研究HTTP协议已经有一段时间了。发现HTTP协议的1.0版本可以绕过403。于是开始对lyncdiscover.microsoft.com域做F...
2024-12-11 16:52:54 | 阅读: 26 |
收藏
|
安全脉搏 - www.secpulse.com
绕过
403
burp
usershttps
安全
《内网安全攻防》姊妹篇《红队之路》重磅上市!(文末赠书)
点击星标,即时接收最新推文--文末赠书--近年来,网络安全成为国家安全和经济社会发展的关键领域,国内涌现出很多网络安全培训机构,但好教材凤毛麟角。2020年1月,《内网安全攻防:...
2024-3-28 15:27:20 | 阅读: 24 |
收藏
|
安全脉搏 - www.secpulse.com
安全
攻击
渗透
控制
网络
重磅发布 | 《数据安全调研报告》
微信公众号扫描二维码可获取完整报告版权声明本报告版权属于安世加所有,并受法律保护。转载、摘编或利用其它方式使用本调查报告文字或者观点的,应注明“来源:《数据安全...
2024-2-28 18:55:56 | 阅读: 20 |
收藏
|
安全脉搏 - www.secpulse.com
数据
安全
网络
公安部召开新闻发布会通报打击整治网络谣言违法犯罪活动举措成效并答记者问
点击蓝字 关注我们12月22日,公安部在京召开“公安心向党 护航新征程”主题新闻发布会,通报全国公安机关依法严厉打击整治网络谣言违法犯罪活动举措成效情况。公...
2023-12-22 13:4:18 | 阅读: 33 |
收藏
|
安全脉搏 - www.secpulse.com
网络
公安
谣言
信息
犯罪
2024第三届新耀东方上安会正式启动!
新耀东方-2024第三届上海网络安全博览会暨高峰论坛(以下简称“第三届新耀东方上安会”)将于2024年7月26-28日在上海新国际博览中心举行。 第三届新耀东方上安会将由上海市信息...
2023-12-13 08:53:1 | 阅读: 14 |
收藏
|
安全脉搏 - www.secpulse.com
网络
安全
东方
第三届
【漏洞预警】Apache OFBiz远程代码执行漏洞
1漏洞信息 漏洞名称:Apache OFBiz远程代码执行漏洞 漏洞编号:CVE-2023-49070 漏洞等级:高 披露时间:2023年12...
2023-12-8 15:14:34 | 阅读: 30 |
收藏
|
安全脉搏 - www.secpulse.com
漏洞
ofbiz
信息
攻击
修复
完美落幕 | EISS-2023企业信息安全峰会之上海站11月24日成功举办
2023年11月24日,由安世加主办的“EISS-2023企业信息安全峰会之上海站”在上海东锦江希尔顿逸林酒店成功举办,峰会总共吸引了近300位来自各行业的企业安全负责人,安全专家。...
2023-12-1 16:21:15 | 阅读: 19 |
收藏
|
安全脉搏 - www.secpulse.com
安全
数据
信息
风险
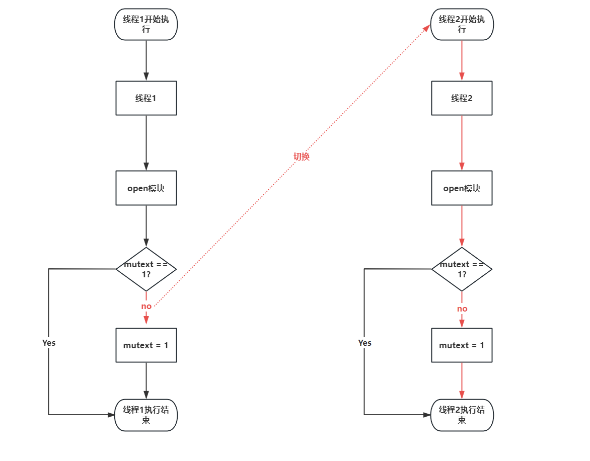
通过条件竞争实现内核提权
条件竞争漏洞(Race Condition Vulnerability)是一种在多线程或多进程并发执行时可能导致不正确行为或数据损坏的安全问题。这种漏洞通常发生在多个线程或进程试图访问和...
2023-10-25 17:7:53 | 阅读: 21 |
收藏
|
安全脉搏 - www.secpulse.com
pthread
模块
lx
id2
漏洞
【漏洞预警】Cisco IOS XE Web UI权限提升漏洞威胁告
1. 通告信息近日,安识科技A-Team团队监测到Cisco修复了Cisco IOS XE 软件 Web UI 功能中的2个漏洞,目前这些漏洞已发现被利用。对此,安识科技建议广...
2023-10-25 17:7:20 | 阅读: 21 |
收藏
|
安全脉搏 - www.secpulse.com
漏洞
xe
威胁
网络
攻击
某985证书站挖掘记录
本文章仅用于信息安全防御技术分享,因用于其他用途而产生不良后果,作者不承担任何法律责任,请严格遵循中华人民共和国相关法律法规,禁止做一切违法犯罪行为。文中涉及漏洞均以提交至教育漏洞平台...
2023-10-19 17:8:35 | 阅读: 29 |
收藏
|
安全脉搏 - www.secpulse.com
漏洞
信息
httpx
安全
挖掘
静态源代码安全扫描工具测评结果-Checkmarx
测评背景随着数字技术的进步,网络安全行业日益发展,企业对于DevSecOps的应用和落地的需求日益增加,静态源代码安全扫描工具已成为其中的关键产品或工具。 2023年5月30日,...
2023-10-19 14:39:32 | 阅读: 36 |
收藏
|
安全脉搏 - www.secpulse.com
安全
源代码
基准
漏洞
漏报
静态源代码安全扫描工具测评结果-SonarQube
测评背景随着数字技术的进步,网络安全行业日益发展,企业对于DevSecOps的应用和落地的需求日益增加,静态源代码安全扫描工具已成为其中的关键产品或工具。2023年...
2023-10-19 14:39:5 | 阅读: 24 |
收藏
|
安全脉搏 - www.secpulse.com
安全
基准
源代码
漏洞
漏报
【漏洞预警】Oracle WebLogic Server 10月多个安全漏洞威胁通告
1. 通告信息近日,安识科技A-Team团队监测到Oracle发布了10月安全更新,本次更新共包含387个新安全补丁,涉及Oracle 和第三方组件中的漏洞。对此,安识科技建议...
2023-10-19 14:38:23 | 阅读: 32 |
收藏
|
安全脉搏 - www.secpulse.com
weblogic
漏洞
t3
iiop
安全
【BugBounty】记一次XSS绕过
前言最近一直在看国外的赏金平台,绕waf是真的难受, 记录一下绕过的场景。初步测试一开始尝试XSS,发现用户的输入在title中展示,那么一般来说就是看能否闭合,我们从下面图中可以...
2023-10-13 14:59:59 | 阅读: 34 |
收藏
|
安全脉搏 - www.secpulse.com
绕过
kf
ak
kg
ka
Apache Commons Compress内存耗尽漏洞 CVE-2021-35516
0x01 概述Apache Commons Compress是一个开源的Java组件,用于处理各种压缩和归档格式,如ZIP、Tar、7z、gzip、bzip2等等。它提供了一套...
2023-10-13 14:47:16 | 阅读: 26 |
收藏
|
安全脉搏 - www.secpulse.com
漏洞
compress
7z
归档
【漏洞预警】libcue内存损坏漏洞威胁通告
1. 通告信息近日,安识科技A-Team团队监测到libcue 库中存在内存损坏漏洞(CVE-2023-43641),其CVSSv3评分为8.8,目前该漏洞的细节及PoC已公开。...
2023-10-13 14:41:50 | 阅读: 20 |
收藏
|
安全脉搏 - www.secpulse.com
漏洞
libcue
gnome
cue
粵港澳大湾区网络安全协会成立
(中華新聞通訊社/中華時報9月23日訊)9月22日,粵港澳大灣區網絡安全協會正式成立並對外發佈。粵港澳三地眾多企業安全負責人、安全專家和安全行業同仁參與並見證這一隆重時刻。協會由李磊...
2023-9-26 15:14:37 | 阅读: 19 |
收藏
|
安全脉搏 - www.secpulse.com
安全
粵港澳
粵港
協會
【匠歆出品】“The 5th AutoCS 2023智能汽车信息安全大会—北京站”于北京兴基铂尔曼酒店圆满落幕
9月7-8日,The 5th AutoCS 2023智能汽车信息安全大会—北京站已于北京兴基铂尔曼酒店盛大召开。本届大会为期2天,有超过20位负责人/专家级演讲嘉宾进行了精彩分享,吸引...
2023-9-14 17:6:9 | 阅读: 14 |
收藏
|
安全脉搏 - www.secpulse.com
安全
汽车
网络
信息
Previous
4
5
6
7
8
9
10
11
Next