unSafe.sh - 不安全
我的收藏
今日热榜
公众号文章
导航
Github CVE
Github Tools
编码/解码
文件传输
Twitter Bot
Telegram Bot
Search
Rss
黑夜模式
去年卖掉了自己的创业 10 年的 SaaS 项目,一些思考和准备二次折腾 - V2EX
2011 年,带着对商业社会的憧憬与懵懂,IT 研究生毕业,从国外回到成都,创立了逸创云客服,在 SaaS 企业服务圈 Helpdesk 领域里应该有一些知名度,在去年 4 月的时候,以 8 位数全资...
2023-3-23 03:29:55 | 阅读: 67 |
收藏
|
v2ex.com
创业
创业者
体面
难道
TinySearch,刚上线的一款浏览器插件,可以快速搜索浏览器内存储的链接。新鲜的,欢迎客官品尝~ - V2EX
V2EX › 分享创造 1 toboos · 2 小时 56 分钟前 · 131 次点击TinySearch 插件主要是要做一个高级导航器工具。能够方便快捷的定位到我们日...
2023-3-22 21:43:29 | 阅读: 41 |
收藏
|
v2ex.com
浏览器
补全
数据
tabs
tinysearch
Alist-encrypt 再也不用担心网盘资源被封啦,可在线播放加密视频 - V2EX
这个项目主要是对 alist 的服务进行代理,提供 webdav 的加解密功能。支持 alist 网页在线播放加密的视频,查看加密的图片等功能,同时在 webdav 下的操作透明,自动实现文件资源的...
2023-3-19 11:45:59 | 阅读: 227 |
收藏
|
v2ex.com
alist
加密
代理
webdav
云盘
推荐 BoardOS 中第一款 Ai 应用: AiTxt - V2EX
最近 AI 很火,chatGPT 、文心一言,反复出现在头条和各种新闻中。今天我为大家推荐一款也很优秀的 Ai 应用:「 AiTxt 」,基于 Ai 来生成您想要的文案,AiTxt 已经上架 Boa...
2023-3-17 22:49:58 | 阅读: 26 |
收藏
|
v2ex.com
aitxt
boardos
白板
showdoc
芦笋
Checkget - 基于 ChatGPT 的浏览器助手 [踢楼送码] - V2EX
Checkget 是一个智能的浏览器助手,它利用 ChatGPT 的强大功能来帮您完成日常任务。借助 Checkget 可以更快地编写电子邮件、查找答案、创建文档、聊天以及编写代码。1.起源Ch...
2023-3-17 14:45:32 | 阅读: 17 |
收藏
|
v2ex.com
checkget
chatgpt
chrome
openai
hunt
ChatGPT Next - 私有化部署的网页版聊天机器人 - V2EX
关于 · 帮助文档 · 博客 · nftychat · API · FAQ · 我们的愿景 · 广告投放 · 实用小工具...
2023-3-17 14:43:42 | 阅读: 42 |
收藏
|
v2ex.com
faith
2651
工作者
jfk
Android VPN 转 Socks5 代理应用分享 - V2EX
大家好,我又来分享轮子啦~SocksTun是我最近开源的一个基于HevSocks5Tunnel实现的 Android VPN ,用于将手机端的 TCP 、UDP 流量通过 Socks5 代理进行转发...
2023-2-19 14:44:21 | 阅读: 151 |
收藏
|
v2ex.com
hev
轮子
开源
使用 WebRTC 暴露处在 NAT 后的 HTTP - V2EX
V2EX = way to exploreV2EX 是一个关于分享和探索的地方现在注册已注册用户请 登录这是一个专门讨论 idea 的地方。每个人的时间,资源是有...
2023-2-1 17:0:42 | 阅读: 49 |
收藏
|
v2ex.com
hzcer
webrtc
v2ex
浏览器
whilefalse
获取免费匿名号码的方法 - V2EX
app store 或者 google pay 下载 safeum app ,safeum 注册只需用户名和密码, 进入 app 随机分配拉脱维亚,阿塞拜疆等地区的号码,首次观看视频获得 14 天...
2023-1-24 14:5:15 | 阅读: 113 |
收藏
|
v2ex.com
safeum
买断
苹果
oldubil
欧元
业余开源了个基于 Hybrid 方案和 WebDAV 的全平台阅读软件 - V2EX
关于 · 帮助文档 · API · FAQ · 我们的愿景 · 广告投放 · 感谢 · 实用小工具 · 2741 人在线...
2022-12-28 22:43:31 | 阅读: 45 |
收藏
|
v2ex.com
faith
faq
5497
JSONT v2.0 发布 - V2EX
大约一年前我在 v 站发布了 JSONT的第一个版本,后续收到了很多热心用户的反馈,工具也一直在迭代升级,直到最近,我感觉是时候做一个彻底的重构升级了,于是开启了“快速”的重构之旅,大约耗时 2 周。...
2022-12-26 21:9:12 | 阅读: 65 |
收藏
|
v2ex.com
jsont
数据
文本框
pwa
tailwind
FeelUOwn,一款开发了 8 年的音乐播放器 - V2EX
开发了 8 年,都有点啥 特性 ?21 世纪 10~20 年代播放器都有的:支持多音源,比如网抑云,酷我,哔哩哔哩等21 世纪 20 年代播放器即将都有的:看视频听歌有图有真相。看视频必须得有...
2022-12-18 18:18:21 | 阅读: 86 |
收藏
|
v2ex.com
feeluown
fuo
songs
netease
沧海
从互联网整理的奥密克戎治疗方案,大家可以一起探讨一下完善这个方案 - V2EX
相关症状:身体发热发烧、呼吸道疼痛、腰酸痛、乏力、肠胃不适、流鼻涕、咳嗽、头痛维生素 C板蓝根补充蛋白质:发烧后可能会没有食欲,可以每天吃一两个鸡蛋、牛奶等来增加基本的营养需求...
2022-12-12 19:24:54 | 阅读: 65 |
收藏
|
v2ex.com
板蓝根
布洛芬
发烧
服用
症状
在 terminal 中访问 v2ex(v2erminal) - V2EX
关于 · 帮助文档 · API · FAQ · 我们的愿景 · 广告投放 · 感谢 · 实用小工具 · 2771 人在线...
2022-11-15 23:35:56 | 阅读: 43 |
收藏
|
v2ex.com
5497
工作者
solitude
pvg
32developed
[前端] 通过 JS 直接改变 input 的 value,在提交表单的时候无法通过校验:提示 input 的值不能为空,有解决办法吗 - V2EX
2022-11-14 15:23:13 | 阅读: 39 |
收藏
|
v2ex.com
inputevent
inputdom
键入
ele
2022 卡塔尔世界杯 比赛日历订阅 - V2EX
订阅 日历 点击 卡塔尔56 条回复 • 2022-11-14 10:35:40 +08:002stkkm 1 天前谢谢。谷歌日历也可以订阅。...
2022-11-14 15:0:14 | 阅读: 228 |
收藏
|
v2ex.com
chen1909
hanzichi
icb
时区
谢谢
[开源] MacWk 下载站已倒闭,帮我众筹下一个 MacWk - V2EX
开源地址:https://github.com/Thecosy/IceCMSps:该项目的起初来源是 MacWk 下载站,最初见到时被这种极简的风格所惊叹,然后萌生了一种想要仿制的想法。所以这个项目就...
2022-11-6 18:26:6 | 阅读: 73 |
收藏
|
v2ex.com
macwk
萌生
遗志
github
该项
用 Go 写了一个很简单的静态博客 - V2EX
V2EX = way to exploreV2EX 是一个关于分享和探索的地方想给自己的个人项目加上博客,用数据库建个表会很简单,不过还得写前端表单和配置编辑器,感觉比较麻烦,不如直接...
2022-10-27 17:16:14 | 阅读: 57 |
收藏
|
v2ex.com
kidlj
elepcris
buzz2d0
typescript
v2ex
我给做外贸的家人做了一个尺码表生成秋翻译工具 - V2EX
V2EX = way to exploreV2EX 是一个关于分享和探索的地方起因家里人是做外贸的,每天要上几十个款的服饰,在尺码表这一块效率比较低,不管是 amazon ,还是 s...
2022-10-12 10:43:20 | 阅读: 53 |
收藏
|
v2ex.com
尺码
厘米
v2ex
跨平台
外贸
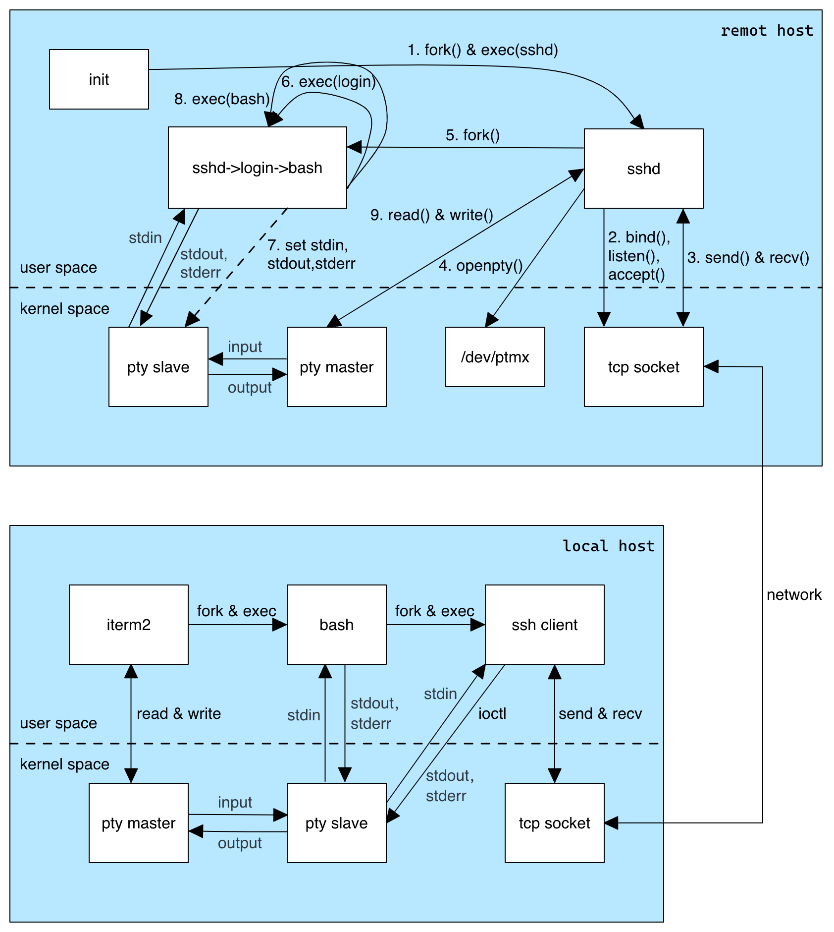
写了一篇介绍终端、tty、伪终端、shell 和 ssh 的万字长文 - V2EX
V2EX › 分享创造 1 ampedee · 1 小时 9 分钟前 · 176 次点击 假期在折腾 tmux 配置,想了解它的会话管理是怎么实现的,然后查资料主题延伸...
2022-10-8 14:40:49 | 阅读: 73 |
收藏
|
v2ex.com
faith
4189
pvg
Previous
4
5
6
7
8
9
10
11
Next